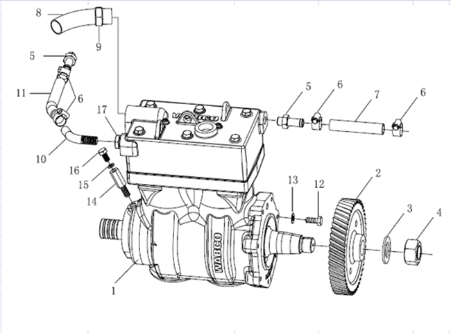
| NO. | Part No. | Part Name | Quantity |
| 1 | VG1560130080 | Air compressor assembly | 1 |
| 2 | VG1560130064 | Injection pump gear | 1 |
| 3 | VG409020045 | Washer | 1 |
| 4 | VG2600130045 | Hexagon nut | 1 |
| 5 | VG2600130026 | Water pipe connector | 2 |
| 6 | 190003989336 | Hose clamp | 4 |
| 7 | VG1560060018 | Hose | 1 |
| 8 | VG1560130035 | Intake pipe connector | 1 |
| 9 | 190003559778 | Nut | 1 |
| 10 | VG1560060012 | Water inlet connector | 1 |
| 11 | VG1560060019 | Hose | 1 |
| 12 | 190003802419 | Bolt | 7 |
| 13 | 190003932023 | Wave spring washer | 7 |
| 14 | VG1560070051 | Transition joint | 2 |
| 15 | 19003080003 | Washer | 7 |
| 16 | VG2600130053 | Bolt | 1 |
| 17 | Q351B14 | Nut | 1 |

